Упр.529 ГДЗ Разумовская Львова 7 класс ФГОС (Русский язык)
Решение #1

Рассмотрим вариант решения задания из учебника Разумовская, Львова, Капинос 7 класс, Дрофа:
529. 1. Прочитайте предложения. Кто автор этих отрывков? Какой частью речи является слово да в этих примерах? Докажите.
1) Братья молча постояли
Да в затылке почесали.
2) Белка песенки поёт
Да орешки всё грызёт.
3)Из скорлупок льют монету
Да пускают в ход по свету.
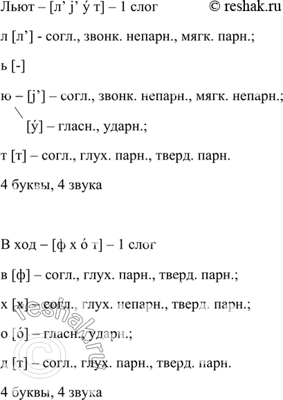
2. Проведите фонетический разбор выделенных слов.
*размещая тексты в комментариях ниже, вы автоматически соглашаетесь с пользовательским соглашением