Упр.7.9 ГДЗ Мордкович 7 класс (Алгебра)
Решение #1
Решение #2

Рассмотрим вариант решения задания из учебника Мордкович, Александрова 7 класс, Мнемозина:
Найдите координаты точек, изображённых на рис. 4. Что общего в записи координат каждой группы точек? Как расположены на координатной плоскости все точки, имеющие одинаковую абсциссу?
Составьте аналитическую модель прямой, параллельной оси у.
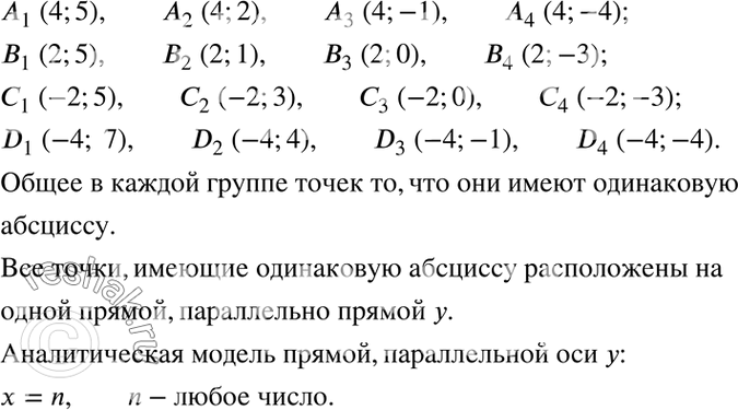
A_1 (4;5),A_2 (4;2),A_3 (4;-1),A_4 (4;-4).
B_1 (2;5),B_2 (2;1),B_3 (2;0),B_4 (2;-3).
C_1 (-2;5),C_2 (-2;3),C_3 (-2;0),C_4 (-2;-3).
D_1 (-4;7),D_2 (-4;4),D_3 (-4;-1),D_4 (-4;-4).
У каждой группы точек в записи координат повторяется первая координата x – абсцисса.
Все точки, имеющие одинаковую абсциссу, расположены друг под другом. Они расположены на прямых, параллельных оси y.
Аналитическая модель прямой, параллельной оси y:
x=a, где a – любое число.
*размещая тексты в комментариях ниже, вы автоматически соглашаетесь с пользовательским соглашением