Упр.4.10 ГДЗ Мордкович 7 класс (Алгебра)
Решение #1

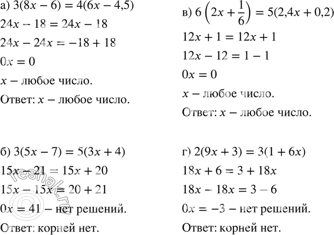
Рассмотрим вариант решения задания из учебника Мордкович, Александрова 7 класс, Мнемозина:
4.10 а) 3(8x - 6) = 4(6x - 4,5);
б) 3(5x - 7) = 5(3x + 4);
в) 6(2x + 1/6) = 5(2,4x + 0,2);
г) 2(9x + 3) = 3(1 + 6x).
*размещая тексты в комментариях ниже, вы автоматически соглашаетесь с пользовательским соглашением