Упр.1.45 ГДЗ Мордкович 7 класс (Алгебра)
Решение #1
Решение #2

Рассмотрим вариант решения задания из учебника Мордкович, Александрова 7 класс, Мнемозина:
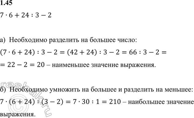
1.45. В выражении 7 * 6 + 24 : 3 - 2 расставьте скобки так, чтобы его значение было:
а) наименьшим;
б) наибольшим.
*размещая тексты в комментариях ниже, вы автоматически соглашаетесь с пользовательским соглашением